MCP23017 I/O expander module


×
Click on the image to enlarge it.
Item Description
MCP23017 is a 16 bit I/O expander with I2C interface. For request the module can be ordered without pin header.
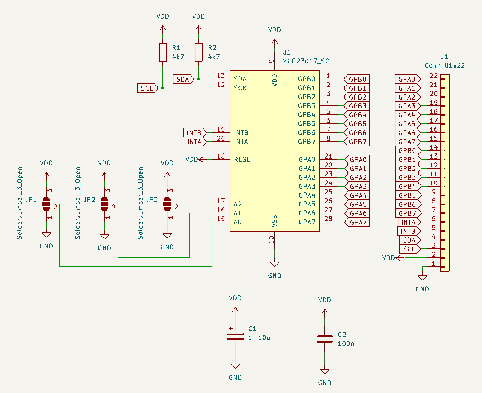
MCP23017 I/O expander module schematic diagram


×
Click on the image to enlarge it.
Connection with Arduino
Arduino UNO or Nano | MCP23017 module |
---|---|
GND | GND |
+5V | VDD |
A4 | SDA |
A5 | SCL |
Arduino UNO sample code
The sample code will set all pins output on GPA and GPB port and will write 01010101 wait a half second and then write 10101010 on port and repeat this cycle. Download sample code
Links
MCP23017 data sheetMCP23017 tutorial